11月22日上午,2024“直通乌镇”全球互联网大赛颁奖典礼在浙江乌镇举行。中国国家互联网信息办公室副主任王崧、世界互联网大会秘书长任贤良、浙江省人大常委会党组副书记高兴夫出席活动,为获奖项目代表颁发奖杯与纪念证书。来自全球的项目代表、评委专家现场充分对接交流,为全球数字经济蓬勃发展贡献力量。
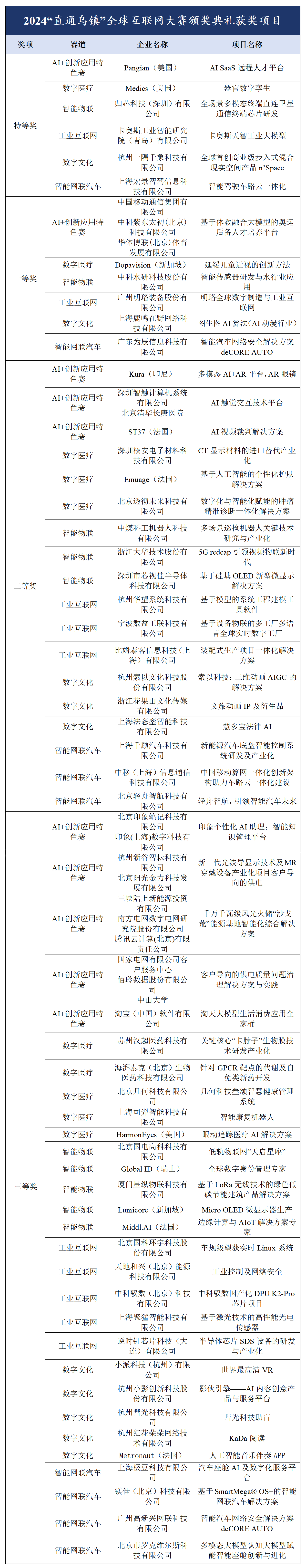
作为世界互联网大会亮点活动之一,2024“直通乌镇”全球互联网大赛以“发现未来新势力,共筑数字新生态”为主题,设置智能网联汽车、数字医疗、工业互联网、智能物联、数字文化5大赛道,并举办AI+创新应用特色赛,共吸引来自27个国家和地区的1048个项目报名。经各领域专业评委评审后,最终从入围决赛的72个项目中评选出6个特等奖,6个一等奖、18个二等奖和29个三等奖。
今年大赛设立“数字之翼”全球生态合作社群并举办启动仪式,旨在增强政策、市场、技术、融资、人才以及产业链对接,为全球各方创造更多合作机遇,充分释放各方价值,为构建网络空间命运共同体迈向新阶段贡献新力量。













PC版