重庆市人民政府办公厅关于
印发重庆市“互联网+”行动计划的通知
各区县(自治县)人民政府,市政府各部门,有关单位:
《重庆市“互联网+”行动计划》已经市政府同意,现印发给你们,请认真贯彻执行。
重庆市人民政府办公厅
2015年12月31日
(此件公开发布)
重庆市“互联网+”行动计划
为贯彻落实国家“互联网+”战略部署,紧紧抓住新一轮科技革命和产业革命的机遇,加快发展互联网经济,推动我市经济社会转型升级,按照《国务院关于积极推进“互联网+”行动的指导意见》(国发〔2015〕40号),结合我市实际,特制定本行动计划。
一、总体思路和目标
(一)总体思路。
全面贯彻落实党的十八大和十八届三中、四中、五中全会精神,紧紧围绕“科学发展、富民兴渝”总任务和五大功能区域发展战略,按照“开放共享、融合创新、变革转型、引领跨越、安全有序”的基本原则,激发互联网大众创业万众创新活力,加速提升产业发展水平,增强各行业创新能力,促进互联网由消费领域向生产领域延伸,推动互联网与经济社会各领域的广泛和深度融合,使互联网经济成为我市经济社会转型升级的重要引擎。
(二)发展目标。
到2018年,全市初步建立互联网创业创新体系,云服务、协同制造、众创众包众扶众筹等互联网新兴业态不断涌现。互联网应用深入政务服务、城市管理、民生服务等领域,全市政务信息网上公开率达到95%以上。互联网产业整体发展水平显著提升,引进培育互联网骨干企业30家,大中型互联网应用和服务企业100家,软件和信息服务业产值达2500亿元,电子商务交易额达到14000亿元,建成10个以上“互联网+”产业示范基地。互联网经济成为全市经济的重要增长动力,重庆成为全国重要的互联网经济高地。
到2020年,引进培育互联网骨干企业50家,软件和信息服务业产值达4000亿元,互联网产业生态体系基本完善。互联网成为社会公共服务普惠民生的重要手段和经济社会创新发展的重要驱动力量,全市信息化综合发展水平进入全国前列,重庆成为全国领先的互联网经济高地。
二、主要任务
(一)“互联网+”创业创新。
强化创业创新支撑,鼓励猪八戒网络公司等大型互联网企业和两江云计算产业园IDC企业利用技术和资源优势,向企业和创业团队开放平台接口、计算能力、数据信息等资源。积极发展众创空间,推动互联网产业发展优势明显的北部新区、九龙坡区、渝中区、渝北区、巴南区、沙坪坝区、永川区等,整合各类资源,建设一批多层次的双创空间、创业学院、创客空间和前孵化器、加速器、专业孵化器、大型综合孵化器等新型互联网创业服务平台,建立一批“互联网+双创”示范基地。支持市内高等院校和科研院所开放实验室和检测认证、软硬件等资源,支持企业开展技术产品研发。支持各类“互联网+”领域企业技术中心、工程(技术)研究中心、工程实验室等创新平台建设。积极推广众包、用户参与设计、云设计等新型研发组织模式,推动跨区域、跨领域技术成果转移和协同创新。
(二)“互联网+”协同制造。
以建设智能制造单元、智能车间、智能工厂为发展方向,开展智能制造试点示范,运用物联网、智能机器人、增材制造等技术推进生产过程智能化。打造重庆工业云创新服务平台,开展制造业大数据创新应用试点。促进互联网与设计、制造过程融合,大力推广应用基于云计算服务模式的网络协同设计、众包、虚拟仿真、在线3D打印等新技术新模式。支持长安汽车股份有限公司、重庆力帆集团等制造业骨干企业联合互联网企业构建网络化协同制造公共服务平台,发展网络协同制造、柔性制造等新型制造模式。支持发展用户需求导向型制造新模式,开展基于个性化产品的服务模式和商业模式创新。鼓励汽车、装备、消费品等行业制造企业利用互联网大数据技术,开展全生命周期管理、先进资源共享、网络精准营销和故障预警、远程维护等在线增值服务,实现由产品制造向“制造+服务”升级。利用互联网技术,提高都市功能拓展区、城市发展新区等制造业集聚区智能化水平,提升区内企业协同配套水平,建设一批精细化管理、专业化服务、智能化发展的智慧性制造业集聚示范区。
(三)“互联网+”现代农业。
开展农业物联网生产智能化应用试点示范,实施智能节水灌溉、精准施肥、庄稼医院等智慧农资工程和精准生产、智能控制、农机定位耕种等信息化工程。建设重庆农副产品质量安全追溯与监管服务平台,实现农副产品从田间到餐桌的全程溯源信息透明化。整合“12316”“12121”“12582”“12396”、农业新时空、重庆兴农网、全域重庆等涉农信息网站、农业服务热线和农业数据平台资源,统一打造跨平台的农村互联网门户网站及APP应用体系,形成整体联动的一体化服务窗口。打造重庆农村信息化数据资源云计算平台,建设集农业自然资源、生产经营、社会保障、法律法规和标准规范等内容于一体的基础数据资源库,建设农村信息化综合服务平台,实现各部门涉农信息的无缝对接。实施农业信息进村入户及服务体系建设工程,培育互联网引领的休闲农庄、绿色农业、观光农业新业态。
(四)“互联网+”智慧能源。
建立全市能源生产运行监测、管理和调度信息公共服务网络,重点加强电力生产、调度、交易系统建设。鼓励能源企业运用大数据技术对用户需求、设备状态等数据的分析、预测,实施精准调度。推进智能电网建设,提高输配电能力和自动化控制水平。推进分布式能源建设,做好并网接入服务,开展基于分布式能源的智慧能源园区、楼宇、用户示范试点。完善电力需求侧管理系统,建立智能化电力运行监测、管理技术平台。统筹推进电网和通信网络深度融合,发展基于电网的通信设施和新型业务。加快建设能源利用监测平台,逐步实现重点用能行业、企业能源消费在线监控和管理。推广应用电、燃气等智能计量仪器,鼓励开发基于互联网的智慧能源管理APP,实现用能智能控制和能源消费智能化管理。探索推进集智能化储能、输能、用能为一体,以电子商务为交易平台,融合物联网、储能用能设施等硬件及碳交易、互联网金融等衍生服务于一体的绿色能源网络建设,实现绿色电力的点到点交易、实时配送和补贴结算。
(五)“互联网+”普惠金融。
支持金融机构与互联网企业联合搭建重庆金融云服务平台,提供多样化、个性化、精准化的金融产品和信用、认证、接口等公共服务,促进基于金融大数据基础上的信息消费和信用惠民服务。支持金融机构开展网上综合性金融服务,发展互联网支付、供应链金融等互联网金融新业态。支持传统金融机构与互联网的融合创新,规范发展网络借贷、股权众筹融资、互联网基金销售、互联网保险、互联网信托和互联网消费金融等互联网金融新模式。鼓励金融机构利用互联网技术,改善传统金融运营模式。探索构建互联网金融风险防控体系,加强对互联网金融业务的监管,维护公平竞争、安全有序的互联网金融市场秩序。
(六)“互联网+”益民服务。
创新政府服务模式。将市级行政权力清单、责任清单上网公布。加快推进网上行政审批,实现全市行政审批一站式服务、一窗式受理、一网式办理。搭建全市统一的电子政务云平台,提供通用的信息基础设施服务,实现计算、网络、存储资源共享。依托市电子政务云平台,探索建立重庆政务大数据库和政务大数据分析系统,整合有关部门数据,为政府部门、企业和公民网上办事提供数据支撑。大力发展互联网社区经济、体验经济、共享经济等便民服务新业态。推广城市服务互联网应用,建设并完善重庆信息惠民平台,让群众足不出户享受便捷高效服务。
推广在线医疗保健。加快建设重庆医疗健康服务和人口健康信息云平台,发展基于互联网的医疗卫生服务。推广应用电子处方、电子病历、智慧药房,探索推进医疗资源、医疗数据联网共享。支持智能健康终端产品的研制和应用。加快基于互联网的养老服务信息平台和残疾人综合服务中心建设,提升老年人、残疾人等的健康保健服务水平。
探索新型教育服务供给模式。建成“渝教云”在线教育服务平台,推进各级各类优质教育资源联网共享。通过互联网技术,发挥都市功能核心区教育资源优势,探索推进对渝东南、渝东北等偏远地区农村师资欠缺学校异地同堂上课等网上教学模式,促进区域教育均衡发展。利用互联网技术,提供多层次、多品种网上教育资源。鼓励开展个性化教学、在线答疑、师生互动、学生交互式学习等网络教育服务。
促进互联网文体发展。支持有条件的文化资源集聚区县(自治县)创建文化创意产业园或建设数字内容产业基地,发展在线书店、网络文学、影视、艺术、游戏、新闻出版、工业设计等互联网数字内容产业。推动可穿戴运动设备、智能运动器材等产品的研发生产,搭建“重庆体育”云平台,推动体育健身大数据开发运用。支持体育用品和服务电商平台建设,整合各类体育资源,创新生产营销模式,推动线上线下共同运营。
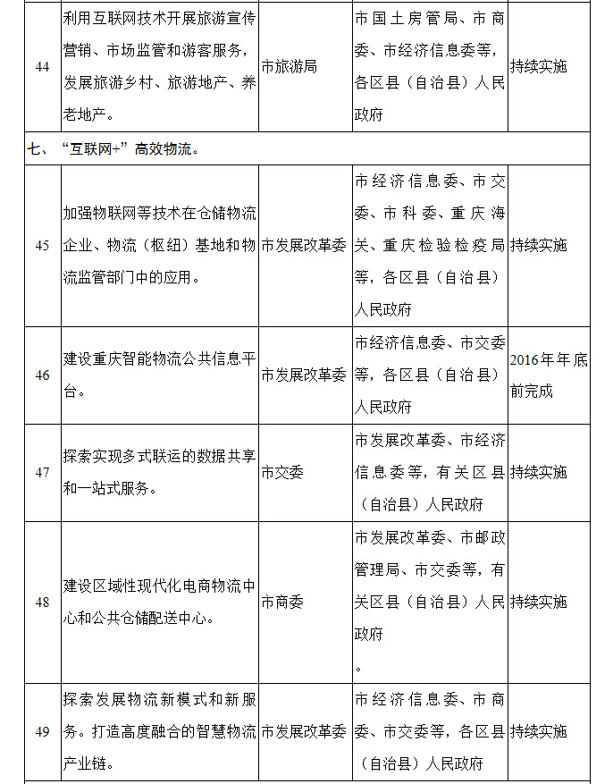
促进互联网旅游发展。推进智慧旅游发展,建设重庆旅游大数据中心和旅游网络平台。支持旅游企业与互联网金融企业合作,打造在线旅游企业第三方支付平台。利用互联网技术开展旅游宣传营销、市场监管和游客服务工作,发展旅游乡村、旅游地产、养老地产,促进线上和线下旅游的良性互动。
(七)“互联网+”高效物流。
加强无线射频识别、多维条码、卫星定位等技术在我市物流仓储企业、物流监管部门和物流(枢纽)基地中的应用,提高我市物流行业信息化数据采集与交换共享水平。统筹整合江北机场航空物流信息平台、重庆电子口岸平台等各类物流信息平台资源,建设重庆智能物流公共信息平台,促进跨行业、跨区域物流信息的互联互通,探索实现铁路、港口、空港、园区基地等多式联运的数据共享和一站式服务。利用移动互联网、大数据、物联网等技术,建设区域性现代化电商物流中心和公共仓储配送中心;探索发展体验服务、聚合服务和物流保险、物流配送等物流新模式和新服务。打造制造业、商贸业、服务业高度融合的智慧物流产业链。
(八)“互联网+”电子商务。
鼓励电商、物流、商贸、金融等行业企业建设农业电子商务综合服务平台,促进农特产品触网营销。支持企业发展生鲜速递、特产专卖等农产品定制开发和网络直销运营模式。支持重庆商社集团等大型传统商贸企业网上商城建设和朝天门等大型专业市场线上转型,鼓励实体服务企业和生产制造企业面向个性化、定制化消费需求开展电子商务应用。推进解放碑、观音桥等商圈智能化升级改造,打造智慧商圈和网上商业街。优化重庆跨境电子商务公共服务平台功能,实现海关、检验检疫、国税、外汇管理、电商、物流和仓储企业之间的互联互通。加快建设集保税商品展示、物流、交易、服务、数据分析于一体的重庆跨境电子商务后援基地。充分发挥“渝新欧”国际铁路联运大通道的作用,支持引导跨境电商进出口物流在我市进行集散分拨,引导传统制造和商贸流通企业触网转型,与跨境电商企业良性互动。加强电子商务应用和模式创新,支持企业发展C2B、O2O、移动电子商务等电商新业态,鼓励企业发展社交电商、“粉丝”经济等网络营销新模式。
(九)“互联网+”便捷交通。
加强对公路、铁路、民航、港口、公交等交通运输网络关键设施的卫星定位、智能监测和无线网络覆盖,提高基础设施、运输工具、运行信息等要素资源的在线化水平,推动全市公交、出租车和轨道交通等跨地域、跨类型交通运输数据的互联互通。加快建设重庆城市交通信息综合服务平台,开放共享城市道路状况信息、高速公路状况信息、停车场车位信息等服务性数据资源。探索发展基于车载终端通信技术、交通LTE应用技术、电子标识技术和大数据平台运营等的智慧交通新业态,提供在线交通信息、出行路径规划、远程保险理赔等便捷化、个性化服务。推进基于互联网的交通行政许可办理、综合执法、市场监管、安全应急处置等智能化交通监管新模式。加强交通运输信息共享,利用交通大数据挖掘信息,提升交通运输设施规划建设、安全运行控制、交通运输管理决策智能化水平。
(十)“互联网+”绿色生态。
建立和完善全市基于地理空间信息的生态环境数据基础框架和共享平台,实现生态环境数据互联互通和开放共享。结合互联网大数据技术分析,优化监测站点布局,加强环境质量和主要污染物排放等在线实时监控,建成统一的信息管理平台,实现在线查询和定制推送。加快建立重庆重点行业能耗监测评估信息系统,构建节能减排技术支撑体系。构建完善重庆水利数据服务平台、水资源管理系统和防汛抗旱指挥系统,完善市、区县、乡镇三级气象预警信息发布平台,加强森林火灾预警监测及防火远程视频监控等防灾减灾体系建设,推进海绵城市、地下综合管廊等智慧化管理。支持基于物联网、大数据等技术,开展废旧资源的信息采集、数据分析、流向监测,鼓励互联网企业参与建设区域废弃物(危险废物除外)回收信息平台,创新再生资源回收模式。
(十一)“互联网+”人工智能。
重点推动人工智能软硬件和基于智能技术的内容产业发展,加快发展人工智能产业。整合现有战略性新兴产业资源,依托两江新区、南岸区、永川区等产业集聚区,培育一批人工智能产业骨干企业和创新团队,打造一批人工智能产业基地,建设闭环智能产业生态圈。推进计算机视觉、智能语言处理、生物特征识别、情感识别及新型人机友好交互等人工智能关键技术的研发和产业化。研发基于人工智能技术的新型服务机器人和工业机器人。推动人工智能技术在生活服务、智能产品、工业制造等领域的规模商用。推动汽车、家居、安防、仪器仪表等行业企业与人工智能互联网企业协同创新,加快智能辅助驾驶、车载智能设备、智能穿戴设备、智能仪器仪表、智能家居等人工智能产品的研发与规模商用。
三、保障措施
(一)强化组织实施。
建立“互联网+”行动计划联席会议制度,统筹推进全市“互联网+”行动计划实施。各区县(自治县)政府、市政府有关部门和有关单位要结合实际制定“互联网+”行动计划的有关具体落实方案,科学组织实施。建立跨领域、跨行业的全市“互联网+”行动专家咨询委员会。启动实施“互联网+”试点示范,发展一批“互联网+”示范基地、示范平台、示范企业。科学制定“互联网+”新兴业态的统计认定标准,组织实施互联网经济统计监测,建立“互联网+”重大项目库。
(二)夯实发展基础。
推进宽带和通信网络升级,实现光纤宽带城区和行政村全覆盖、4G网络城区深度覆盖和乡镇全覆盖。实施“I―chongqing”工程,搭建全市公共区域免费WiFi网络,完善国家级互联网骨干直联点建设,推动国际数据大通道建设。加强两江国际云计算产业园、渝北仙桃大数据谷、北部新区互联网产业园、大渡口移动互联网产业园、渝中区信息消费产业园等互联网产业承载区建设,完善上下游产业链,推动“互联网+”增值应用。加强“互联网+”关键领域重要信息系统的安全保障,落实信息安全等级保护制度,建立完善网络安全监测通报、监督管理、标准认定、应急处置和创新能力体系,开展互联网应用服务安全评估,加强信息网络基础设施安全防护和用户个人信息保护。
(三)优化发展环境。
推进工商登记便利化进程,互联网企业登记注册可实行“先照后证”,允许“一址多照”。支持以知识产权等非货币资产出资设立互联网企业。鼓励各部门、各行业结合实际,研究制定适应“互联网+”新兴业态特点的行业管理、市场监管、数据开发等创新举措。加强可信交易保障环境建设,规范电子认证服务。建设全市统一的信用信息共享应用平台。加强网络知识产权和专利执法维权工作。鼓励开展“互联网+”基础理论研究、政策研讨和应用培训。鼓励传统企业与互联网企业建立信息咨询、人才交流等合作机制。建设一批跨专业、跨区域的企业实训、实习、就业基地等联合培养平台。健全引才、留才、用才和服务人才的工作机制,大力引进并支持互联网领域高层次人才来渝创业。
(四)加大扶持力度。
国内外知名互联网企业来渝落户,可享受我市引进总部经济等有关优惠政策。支持市场潜力较大和技术实力较强的本地互联网企业加快发展。加强信息资源整合,以特许经营、购买服务等方式委托企业对公共服务平台、公共信息资源进行本地化运营服务,催生一批行业龙头企业。充分发挥政府各类财政专项资金的作用,采取无偿资助、贷款贴息、后补助、投资入股等多种方式支持全市“互联网+”行动。充分发挥战略性新兴产业股权投资基金等的杠杆作用,引导社会资金进入互联网创新发展领域。鼓励支持有条件的区县(自治县)、产业集聚区,通过探索建立风险补偿机制等方式,支持融资性担保机构加大对互联网企业的担保力度。
附件:重点任务分工及时间进度安排表





















PC版