设为首页
加入收藏
手机版
繁体
搜索
首 页
时政要闻
网信政务
互动服务
热点专题
当前位置:
首页
>
正文
首页
时政要闻
网信政务
互动服务
热点专题
国家网信办公布可供网站转载新闻的新闻单位名单
2015年05月05日 10:17
来源: 中国网信网
【打印】
【纠错】
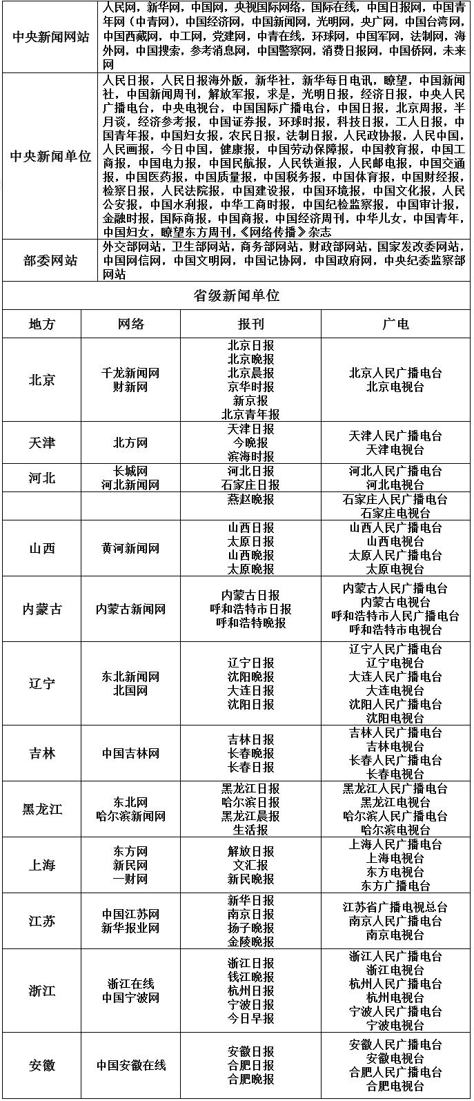
国家互联网信息办公室公布
可供网站转载新闻的新闻单位名单
1
2
下一页
1
2
下一页
关闭
学习强国
◆
◆
微信
◆
◆
返回顶部
Produced By CMS 网站群内容管理系统 publishdate:2024/01/05 22:23:57